探索发现 · 交大智慧
上海交大张礼知团队发文报道铑单原子配位环境调控促进反向氢溢流和电化学还原脱氯
近日,上海交通大学环境科学与工程学院张礼知教授团队在美国化学会志《Journal of the American Chemical Society》在线发表了题为“Regulation of Rh Single-Atom Coordination for Enhanced Reverse Hydrogen Spillover and Efficient Electrochemical Dechlorination”的研究成果。该研究通过调控钛基铑单原子电极的配位环境与电子结构,促进了原子氢物种从氧化钛基底向铑单原子活性中心的反向氢溢流过程,以此实现氯酚类污染物的高效去除。论文第一作者为上海交通大学环境科学与工程学院博士研究生郑谦、清华大学化学系博士研究生徐恒越,通讯作者为深圳大学化学与环境工程学院杨波教授、上海交通大学环境科学与工程学院么艳彩副教授以及张礼知教授,第一完成和通讯单位均为上海交通大学。
研究背景
反向氢溢流(RHS)作为电化学加氢反应中的关键步骤,在能源存储、化学合成及环境修复等领域展现出变革性的潜力。传统的RHS电催化剂通常由具备优异水解离能力的可还原金属氧化物载体(如 TiO2、WO3)和发生催化反应的金属纳米颗粒活性中心组成。其通过在低过电位下产生还原性原子氢物种(H*),并定向传递至催化活性中心以完成目标反应过程(图1a)。
近年来,单原子RHS电催化剂的兴起标志着该领域迎来重要范式转变。单原子RHS电催化剂将氢溢流距离缩短至原子尺度(< 1 nm),从而显著降低氢溢流过程中的反应能垒,实现极高的催化活性和反应位点利用效率(图1b)。尽管前景广阔,该方向仍存在一定的认知空白。尤其对于单原子位点的配位环境与电子结构如何调控其反向氢溢流活性,目前尚缺乏系统深入的理解。揭示其背后的构效关系,将为设计下一代高活性、高反应选择性的单原子RHS电催化剂奠定基础。

图1 金属纳米颗粒和单原子RHS电催化剂的反应路径比较
研究内容
本工作在前期单原子反向氢溢流的研究基础上(Angew. Chem. Int. Ed. 2024, 63, e202401386),通过调控煅烧温度和气氛,制备了具有不同Rh-O配位环境的钛基Rh单原子电极材料(记为Rh1Ox,x = 3、4、5)。
首先对钛基Rh单原子电极上的RHS过程开展理论计算研究(图2)。Bader 电荷分析显示,随着Rh-O配位数的上升,更多的电子从Rh单原子转移到氧化钛基底,这种电子损失显著削弱了Rh与H*之间的电子相互作用。氢吸附吉布斯自由能结果显示:Rh1O3构型中,Rh 位点对H*的吸附过强(–0.99 eV),不利于H* 的脱附以及后续的加氢反应;在Rh1O5 构型中,Rh位点(+0.47 eV)与邻近O位点(–0.35 eV)间吸附能差异过于显著,导致极高的溢流能垒,阻碍了 H* 的迁移;相较之下,Rh1O4 构型中,Rh位点表现出适中的氢吸附能(+0.08 eV),既满足H*脱附的热力学要求,又显著降低了氢溢流能垒,从而使其成为潜在最优的RHS电催化剂。
态密度分析显示,随着Rh-O配位数的上升,Rh的d带中心从 –1.43 eV(Rh1O3)逐渐下移至 –1.66 eV(Rh1O4)和 –1.78 eV(Rh1O5),表明Rh上H*吸附逐级减弱,与氢吸附能结果一致。上述分析表明,Rh-O配位数上升会导致 Rh d 轨道电子密度下降,进而削弱其与H*的相互作用。Rh1O4 独特的电子结构、配位构型使得H*可以高效地从相邻O向Rh迁移,并最终脱附、参与还原反应。

图2钛基Rh单原子电极RHS的理论研究
受理论研究的启发,对不同煅烧温度、气氛下制备的钛基Rh单原子电极进行材料表征(图3)。球差电镜(HAADF-STEM)中孤立的亮点证明Rh物种的原子级分散。傅里叶变换EXAFS 光谱中显著的Rh–O 信号(1.58 Å)进一步证实Rh以单原子形式存在。EXAFS 拟合结果显示,Rh1O3、Rh1O4 和 Rh1O5中Rh-O的配位数分别为 3、4 和 5,与其命名和计算研究结果相一致。对 Ti 2p XPS 分析证实了电极表面氧化钛的存在,而 Rh 3d XPS光谱则揭示了配位环境调控过程中Rh化学价态的改变。在 Rh1O3构型中,Rh⁰(307.5 eV)占主导地位;在 Rh1O3构型中,Rh⁺(308.1 eV)占主导地位;而在 Rh1O5构型中,Rh³⁺(309.5 eV)占主导地位。这种化学价态的变化与巴德电荷的趋势一致,明确地将单原子配位环境与电子结构联系起来。

图3 钛基Rh单原子电极的材料表征
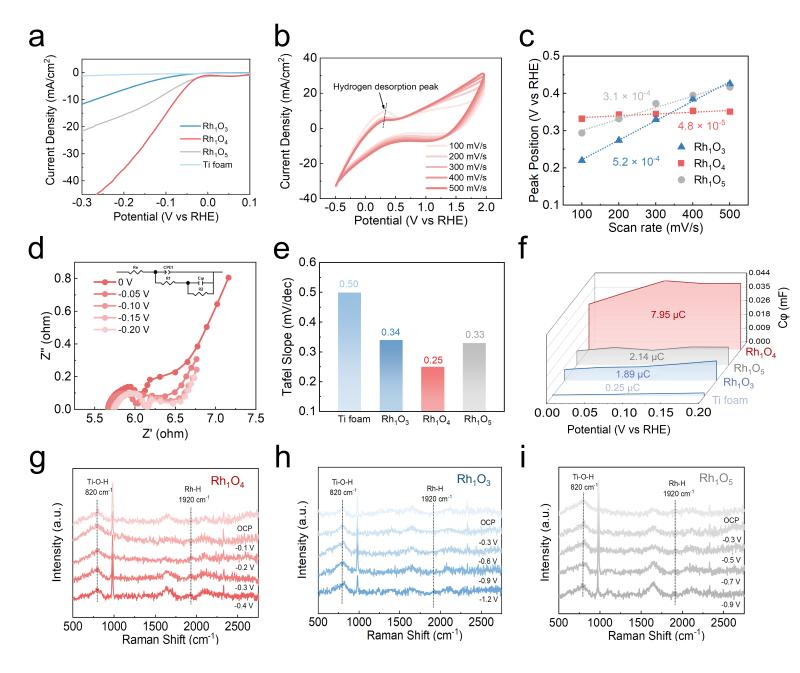
在此基础上,利用一系列原位电化学表征系统地研究了钛基Rh单原子电极上的反向氢溢流过程(图4)。氢脱附循环伏安(CV)结果显示,Rh1O4上的H*脱附速率较Rh1O3和Rh1O5显著加快,证明氧化钛基底上H*可以通过转移到Rh单原子位点,实现高效的脱附过程。氢吸附电化学阻抗谱(EIS)结果显示,Rh1O4的氢吸附量、氢吸附速率较Rh1O3和Rh1O5均有显著上升,进一步证明是Rh1O4最优的RHS电催化剂。原位拉曼光谱结果显示,Rh1Ox的Rh-H 伸缩振动信号(1920 cm⁻¹)在不同的电位下出现:Rh1O3为 –1.2 V,Rh1O4为 –0.1 V,而Rh1O5则为 –0.5 V。Rh1O4 在最低的过电位下激活 Rh-H键,因而能够在最温和的反应条件下触发反向氢溢流现象。

图4 钛基Rh单原子电极RHS的原位电化学表征
使用对氯苯酚(4-CP)作为模型污染物,测试了Rh1O4及其对照样的电化学脱氯性能(图5)。在 -0.6 V vs Hg/HgO的电位条件下,Rh1O4的4-CP还原比例在45 min内达到99%以上,超越Rh1O3(1h,18%)、Rh1O5(1h,72%)以及大多数报道的电催化剂。相较其他对照样,Rh1O4还表现出最高的法拉第效率,并在20轮稳定性测试中还原比例保持95%以上,展现出良好的实际应用前景。EPR、叔丁醇猝灭实验、H/D动力学同位素实验等一系列机理研究证明H*在Rh1O4的4-CP还原过程中起到关键作用,以及Rh1O4上加速的反向氢溢流现象显著促进了还原脱氯反应的进行。

图5 钛基Rh单原子电极4-CP还原活性和脱氯机理
论文信息:Qian Zheng et al., Regulation of Rh Single-Atom Coordination for Enhanced Reverse Hydrogen Spillover and Efficient Electrochemical Dechlorination. J. Am. Chem. Soc. 2025, doi.org/10.1021/jacs.5c18184.
作者简介

郑谦,上海交通大学环境科学与工程学院三年级博士研究生。研究方向为原子氢驱动电化学水污染控制。以(共同)第一作者在J. Am. Chem. Soc.、Angew. Chem. Int. Ed. 等学术期刊发表SCI论文3篇,授权中国发明专利1项。曾获全国研究生环境论坛一等奖、美国化学会年会优秀报告奖、全国环境化学大会优秀报告奖等奖项。

么艳彩,上海交通大学环境科学与工程学院副教授、博士生导师。从事水污染控制电化学研究。以第一/通讯作者身份在Nature Catalysis、Nature Synthesis、Nature Communications、Science Advances、JACS、PNAS、ES&T、WR等期刊发表SCI论文30篇,6篇入选ESI高被引论文,部分研究成果被Technology Times、EurekAlert!、新华社、人民日报等多家国内外主流媒体专题报道。授权中国发明专利4项,并成果转化2项。撰写领域内英文专著1部。曾获斯坦福大学“全球前2%顶尖科学家榜单”、上海交通大学“青年岗位能手”、ACS年会优秀研究生导师奖、中科院“百篇优博论文”、中科院院长优秀奖等。先后获得国家自然科学基金面上/青年项目、科技部重点研发计划项目子课题等项目。现任Colloid and Surface Science编委、Chinese Chemical Letters、Ecoenergy、National Science Open青年编委。

张礼知,上海交通大学环境科学与工程学院特聘教授,高层次人才。已获授权中国发明专利50余项,其中授权美国专利2项。在Nature Sustainability、Nature Synthesis、Nature Communications、Chem、PNAS、JACS、Angew. Chem.、AM、ES&T、WR等国际学术期刊发表论文430多篇,其中38篇入选ESI高被引论文,2篇入选ESI热点论文。论文已被引用52800多次,其中他引51300多次,H因子125。担任中国可再生能源学会太阳光化学专业委员会委员、英国物理学会出版社旗下期刊Sustainability Science and Technology执行编委,化学学报、化学进展、环境化学、环境科学等杂志编委。2008年获得湖北省自然科学二等奖(第一完成人),2014年起连续入选爱思唯尔中国高被引学者榜单,2015年获教育部高等学校科学研究优秀成果奖(科学技术)自然科学二等奖(第一完成人),2018年-2023年入选科睿唯安交叉领域全球高被引科学家榜单,2024年起连续入选科睿唯安化学领域与环境和生态领域全球高被引科学家榜单,2019年获湖北省自然科学一等奖(第一完成人)。